近日,实验室视网膜再生医疗研究组团队在新一期美国《国家科学院院刊》(影响因子9.423,Top期刊1区)上发表研究论著(Direct submission),报道了视网膜miR-183/96通过调节靶基因Slc6a6的表达,精确调控光感受器细胞的发育与功能。
光感受器细胞,由视锥细胞和视杆细胞两种细胞组成。它们作为视觉神经传导的重要细胞,其结构与功能的改变将会严重影响视觉质量,从而导致多种引起失明的眼科疾病,例如黄斑变性、视网膜色素变性等等。而microRNA其序列非常短,大约由21-25个核苷酸组成,却是生物体内最主要的基因表达调控因子之一。其中,miR-183/96/182簇是在视网膜中表达丰度最高的microRNA簇。然而,人们对该microRNA簇在视网膜中的具体功能却知之甚少。
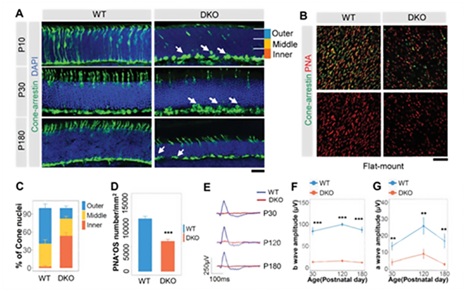
该研究团队历时5年余,深入研究miR-183/96在小鼠光感受器细胞中的作用机制。首先,研究人员原创性地构建了miR-183/96双敲除小鼠(DKO)模型。在形态学上,研究者发现DKO小鼠视锥细胞外节缩短,细胞核难以正确极性排列,光感受器细胞层变薄。同时,电生理实验发现该DKO小鼠明视反应消失;暗视反应较野生型小鼠有明显的下降。这说明miR-183/96簇对光感受器细胞的形态发育和功能维持是不可或缺的。接着,研究人员利用RNA-seq技术,分析DKO小鼠与野生型小鼠在出生后第7天和120天的RNA表达水平。大数据分析筛选出DKO小鼠视网膜中表达量显著上调的基因,并与预测的靶基因数据库比对,得到潜在的靶基因Slc6a6、Rnf217等。最后,通过荧光素酶报告基因检测技术验证并聚焦于牛磺酸转运体基因Slc6a6。
为进一步研究Slc6a6的功能,研究人员利用腺病毒感染技术,抑制Slc6a6基因的表达,发现对小鼠视网膜Slc6a6基因沉默后,视网膜外核层均出现显著的退行性病变,电生理实验也显示暗视反应下降。值得一提的是,研究人员首次发现过量表达Slc6a6基因也会导致视网膜出现类似的退行性病变。因此,该研究认为Slc6a6基因的精确表达对小鼠视网膜至关重要,过多或过少地表达Slc6a6基因均会对光感受器细胞造成有害影响。而miR-183/96正是在这一精细调控中发挥了关键性的作用。

据悉,该项研究在国家973计划课题、国家自然科学基金面上项目和优青项目等支持下完成。该论文署名作者均为我院科研人员,具有完全独立知识产权,第一作者为项略(2012级硕士生,2015年毕业留校)和陈雪姣博士,通讯作者为金子兵。该研究原创性地揭示了microRNA对光感受器细胞发育和发挥功能的重要性,标志着我院国家重点实验室在相关研究领域取得了重大突破,达到国际一流水平。
